qy球友会·(中国)-官方网站qy球友会

qy球友会·[中国]官方网站_公司3539

陕投保获批银行间市场增信资格 助力我省民企债券融资

发布时间:2018-11-13      

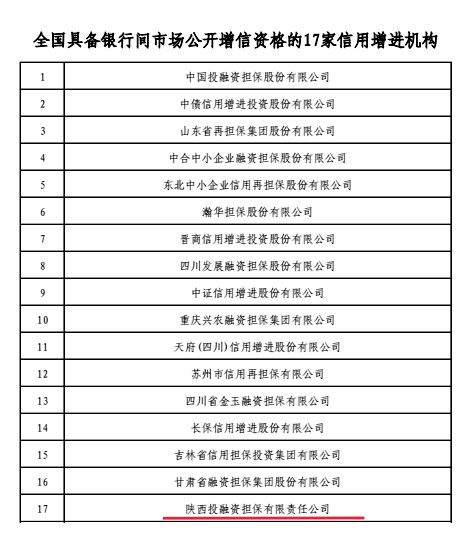
   近期,陕西金资下属陕西投融资担保公司收到《中国银行间市场交易商协会会员资格通知书》,正式成为中国银行间市场交易商协会会员,同时也成为全国第17家可以对该市场债券发行提供增信服务的担保机构,为进一步提高自身公开市场业务覆盖能力,推动“民营企业债券融资支持工具”在陕落地奠定了基础。据“万得资讯”统计,中国银行间市场存续债券数量近2.6万只,债券余额约42.7万亿元,占全国债券余额的51.2%,是国内发债规模最大的交易场所。

qy球友会·[中国]官方网站_公司6485

qy球友会·[中国]官方网站_首页4294

       


   2018年1月19日陕投保揭牌成立,注册资本30亿元,主体信用评级AA+。公司始终以推动陕西省直接融资为己任,践行“善为者 途必广”的企业价值观和“化险融通 众行致远”的使命担当,通过近一年的实践探索,现已形成以直接融资担保和投保联动为鲜明特色的业务体系。7月25日,由陕投保提供信用增进的“秦川国际租赁有限公司2018年第一期租赁资产支持专项计划”在深圳证券交易所成功发行,成为全国机床工具行业首单资产证券化产品;已参与投资银行间市场债券3笔,合计金额2.25亿元;正在推进的银行间市场投资及增信业务4笔,合计金额33.57亿元;同步向交易商协会申请成为“民营企业债券融资支持工具”一般交易商,以期通过市场化方式为经营正常、流动性遇到暂时困难的民营企业发债提供增信支持,帮助其拓宽融资渠道、缓解融资压力,促进民营经济健康持续发展。下一步,陕投保将在提升自身资本实力和主体信用评级的基础上,积极争取获得核心交易商资质,提高公开市场增信服务能力,扩大合作主体范围,增强产品流动性,为助力我省民营企业债券融资发挥更大作用。


qy球友会·[中国]官方网站_image489
友情链接:k8凯发(中国)天生赢家·一触即发  凯发APP·(中国区)官方网站  k8凯发(中国)天生赢家·一触即发  星空体育官方网站XINGKONG TIYU  云开全站登录app(kaiyun)(中国)官方网站ioses/安卓通用版下载  K8 - 凯发(国际)(官方网站)app下载安装ioses/androids通用版2024  qy球友会(中国区)人生就是搏  k8凯发(中国)天生赢家·一触即发  开云●体育(kaiyun全站)(中国)官方入口 - ioses/安卓通用版/手机APP下载☻  凯发·k8(国际)-官方网站  
qy球友会